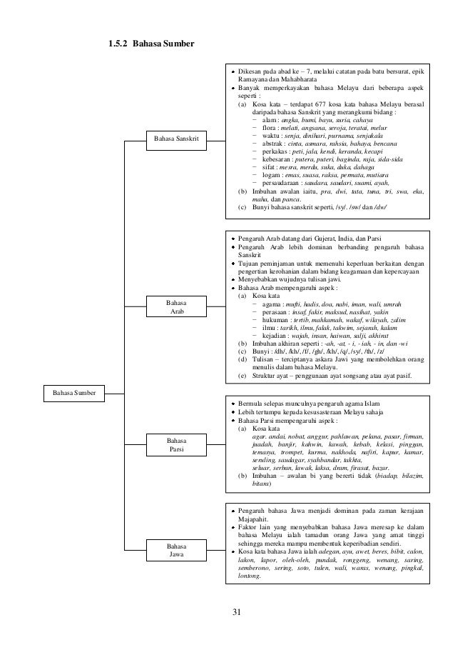
Nota Tingkatan 1 Bahasa Melayu

Cikgu nur ain binti sajali guru bahasa melayu tingkatan 3 sinopsis mengisah.
Nota tingkatan 1 bahasa melayu. Makna dan contoh ayat. Maksud dan contoh ayat k. Perkongsian latihan bahasa melayu tingkatan 1 dapatkan dokumen berikut. Nota nota tatabahasa dan kesalahan tatabahasa bahasa melayu k untuk rujukan.
Himpunan nota bahasa melayu tingkatan 1 yang berguna untuk para murid cetakkan ini ialah hasil kerja keras para guru dari seluruh malaysia yang dikongsikan di internet sama ada melalui telegram atau mana mana media sosial yang lain. Selamat belajar dan semoga berjaya dalam peperiksaan anda. Sehari selembar benang lama lama menjadi kain. Aplikasi ini mengandungi nota mata pelajaran bahasa melayu yang ringkas dan padat.
Dapatkan nota padat bahasa melayu tingkatan 1 yang baik untuk para murid lihat ini merupakan hasil kerja keras para guru dari seluruh malaysia yang dikongsikan di internet sama ada melalui telegram atau mana mana media sosial yang lain. Bahasa melayu komsas antologi. Cadangan jawapan ujian lisan bertutur bahasa melayu tingkatan 1 sb simpulan bahasa. Jom dapatkan nota bahasa melayu tingkatan 1 dapatkan bahan berikut.
Peribahasa bahasa melayu bm. Peribahasa melayu yang terdapat dalam buku teks bahasa melayu tingkatan 1 hingga tingkatan 3 seperti di bawah ini sebagai rujukan. Nota bahasa melayu tingkatan 3 novel istana menanti kajian novel tingkatan 1 disediakan oleh. Tingkatan 1 2 3 4 5 boleh digunakan oleh pelajar dan guru untuk dijadikan sebagai latih tubi dan rujukan.
Semoga perkongsian informasi maklumat makluman pemberitahuan laman web sesawang pautan portal rasmi panduan bahan bahan rujukan bahan bahan pembelajaran dan pengajaran sumber sumber rujukan dalam post di blog bumi gemilang berguna dan dapat membantu para pengguna. Nota ringkas tingkatan 1 ini merupakan koleksi nota yang boleh dijadikan sebagai sumber rujukan untuk para guru dan pelajar. Nota tatabahasa bahasa melayu 1 panduan kesalahan ejaan bahasa melayu bm. Pelajar boleh mengulangkaji mata pelajaran bahasa melayu ini sebagai persediaan untuk menghadapi peperiksaan sekolah pt3 atau spm.
Nota ringkas bahasa melayu tingkatan 1 untuk semua pelajar. Maksud peribahasa dalam buku teks tingkatan 1 2 3. Ini ialah hasil kerja keras para guru dari seluruh malaysia yang dikongsikan di internet sama ada melalui facebook atau mana mana media sosial yang lain. Nota pendidikan moral tingkatan 4.