Kepentingan Hutan Konifer Kepada Manusia

Kulit dari pokok rhizophora boleh digunakan untuk merawat keretakan tulang mengubati ceret beret dan boleh juga memberhentikan pendarahan.
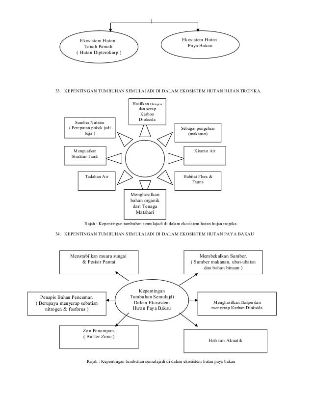
Kepentingan hutan konifer kepada manusia. Hutan bakau memainkan peranan yang penting dalam menghasilkan herba herba ubat. Hutan juga membekalkan herba herba ubat yang berguna kepada manusia dalam mengatasi pelbagai penyakit. Hutan dianggap sebagi sumber yang boleh diperbaharui benar tetapi untuk memperbaharuinya mengambil masa yang lama hutan yang sudah dimusnahkan oleh manusia atas dasar pembangunan sukar untuk pulih seperti sediakala dengan fungsinya sebagai biodiversiti menjadikan malaysia sebagi salah satu khazanah dunia yang kaya dengan pelbagai kehidupan biotik dan abiotik sesungguhnya hutan mempunyai. Kesannya manusia dan haiwan akan merasa nyaman.
Hutan telah meliputi keluasan muka bumi sebanyak lima puluh peratus. Macapada ini kita sering dikejutkan dengan isu isu penebangan hutan di dada dada akhbar terutamanya yang membabitkan pembalakan haram untuk tujuan pembangunan. Kerajaan menerusi agensi agensi tertentu menggubal pelbagai akta dan undang undang bagi memastikan hutan dan alam sekitar terus terpelihara. Kita harus sedar sumbangan hutan terhadap manusia haiwan dan tumbuhan amatlah besar.
Badan bukan kerajaan turut memainkan peranan yang aktif bagi menyemarakkan kesedaran rakyat tentang pentingnya mengekalkan kehijauan alam. Hutan juga membekalkan herba herba ubat yang berguna kepada manusia dalam mengatasi pelbagai penyakit. Hutan bakau memainkan peranan yang penting dalam menghasilkan herba herba ubat. Idea idea penting kepentingan kepentingan hutan kepada manusia.
Antara kepentingan hutan kepada masyarakat ialah merupakan kawasan tadahan hutan merupakan sumber air dominan yang kita gunakan dalam rutin harian sekiranya hutan semakin pupus cuba kita bayangkan bagaimana kehidupan kita tanpa air sememangnya kita sedar bahawa kita tidak boleh hidup tanpa air walaupun sehari kerana kegiatan rutin harian kita sentiasa menggunakan air seperti membasuh kereta. Antaranya ialah hutan membekalkan sumber bahan mentah kepada manusia untuk pembangunan perindustrian dan perumahan. Hutan memberikan pelbagai kepentingan kepada manusia sejak kelahiran manusia terawal dalam alam semesta. Jadi keseimbangan suhu juga salah satu kepentingan hutan kepada manusia.
Akhir sekali tidak dapat dinafikan lagi bahawa pentingnya hutan kepada manusia yang keempat ialah hasil hutan.