Erd Sains Komputer Tingkatan 4

Rancangan pengajaran tahunan sains komputer tingkatan 4 tahun 2019 tajuk 1 0.
Erd sains komputer tingkatan 4. Nota subjek sains komputer tingkatan 4 lengkap subjek mpei 1. Pengenalan buku teks digital akan diperkenalkan di sekolah menengah terlebih dahulu kemudian di sekolah rendah. Markah untuk fasa 1 fasa 2 ini akan dimasukkan ke dalam sistem online lembaga peperiksaan malaysia pada bulan oktober nanti. 3 0 3 1 rekabentuk interaksi interaksi manusia komputer 3 2 paparan dan reka bentuk skrin 134.
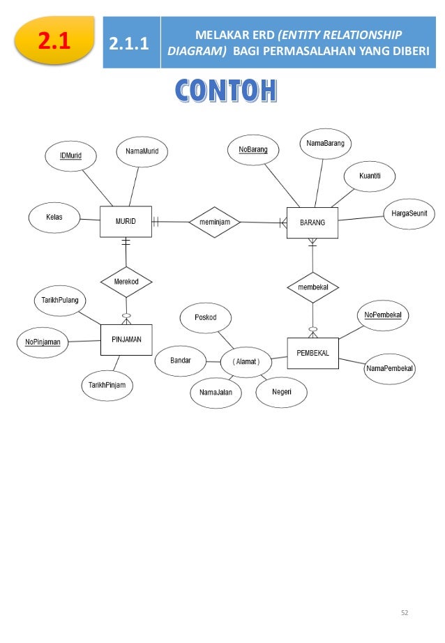
2 4 2 4 1 menghasilkan sebuah pangkalan data yang ternormal 2 4 2 membangunkan sistem pangkalan data dengan antara muka bergrafik menggunakan perisian pembangunan sistem pangkalan data mengikut sdlc untuk menyelesaikan masalah 131. 4 1 0 pengaturcaraan 1 1 strategi penyelesaian masalah 1 2 algoritma 1 3 pemboleh ubah pemalar dan jenis data 1 4 struktur kawalan 1 5 amalan terbaik pengaturcaraan 1 6 struktur data dan modular 1 7 pembangunan aplikasi 5. 1 tingkatan 4 2. Ulangkaji bab 3 tingkatan 4 pangkalan data fungsi erd gambar rajah hubungan entiti menjelaskan hubungan antara atribut atribut dalam pangkalan data berdasarkan entiti entiti.
Selari dengan perkembangan pesat teknologi digital kementerian pendidikan malaysia akan menggunakan teknologi dan kandungan digital dalam dalam bidang pendidikan. Buku teks digital asas btda sains komputer tingkatan 4 empat. Table jadual. Inovasi pendigitalan buku teks membolehkan pelajar.
Tugasan kerja kursus sains komputer 2020 mulai ogos hingga september 2019 pelajar tingkatan 4 yang mengambil matapelajaran sains komputer dikehendaki untuk menyiapkan fasa 1 fasa 2 untuk tugasan kerja kursus. Pengaturcaraan 60 jam 22 minggu minggu standard kandungan kemahiran standard pembelajaran standard prestasi nota minggu 1 1 4 januari 2019 1 1 strategi penyelesaian masalah 3 minggu. Kssm sains komputer tingkatan 4 36 standard kandungan standard pembelajaran standard prestasi tahap penguasaan tafsiran 2 2 reka bentuk pangkalan data hubungan murid boleh. Bank soalan peperiksaan akhir tahun sains komputer tingkatan 4 adalah antara himpunan soalan soalan yang berjaya kami sediakan untuk menjadi panduan dan rujukan kepada guru dan pelajar.
Peperiksaan akhir tahun tingkatan 4 akan dilangsungkan di seluruh sekolah setiap hujung tahun akhir semesta kepada ibu bapa guru guru dan pelajar yang terlibat bolehlah merujuk kepada kalendar sekolah yang.